
嚴重特殊傳染性肺炎疫情持續蔓延,戴口罩、勤洗手已成為全民防疫運動,而且為了避免人群接觸,增加感染風險,許多民眾從外食改成在家自行烹煮,但上班族常因下班晚時間有限,且採買食材、備料、烹煮等過程繁瑣又費時,為了解決許多民眾的困擾,國民健康署教您如何運用市售食品,快速煮出一頓兼顧營養、健康的餐點。攝取均衡飲食、養成良好生活習慣,才能加強身體免疫力,為抗疫做好準備!
聰明挑 創意煮 吃得營養又健康
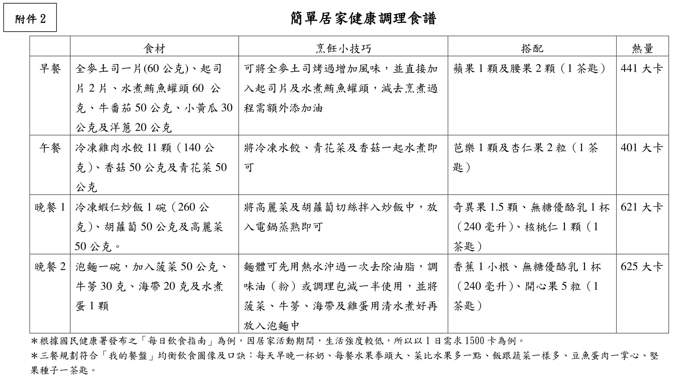
一般民眾常會購買如冷凍水餃、調理包、泡麵及罐頭等食品放在家裡,國民健康署王英偉署長提醒依照「我的餐盤」6口訣,運用自己的掌心、拳頭掌握份量,再搭配以下小撇步,在家也能輕鬆健康吃一餐。
- 均衡搭配:市售的即食食品成分以精製澱粉、肉類居多,長期食用容易缺少蔬果、奶類等營養,所以食用時要記得搭配新鮮蔬果,不方便出門時可多利用如冷凍蔬菜、紅蘿蔔、白蘿蔔、洋蔥、乾香菇、乾海帶、鳳梨、蘋果等當季或保存期較長的蔬果,或以起司片代替奶類、無糖優格加堅果種子當作飯後甜點,才能餐餐均衡營養。
- 聰明選購:購買時看清「營養成分標示」多比較,選擇油(脂肪)、鹽(鈉)、糖等成分含量低的食品,並以多樣原態(原型)食物如糙米、南瓜、深綠色蔬果等優先,適時用黃豆、毛豆、豆腐及海鮮類取代肉類,減少飽和脂肪並增加維生素、礦物質等各種營養素攝取,達到健康選聰明吃。
- 健康烹調:烹調時多利用清蒸、水煮、滷及涼拌等,減少油炸、糖醋及勾芡等方式,像是烹調泡麵或調理食品時,將所附的油包和調味包減半、油炸麵在煮前先用熱水燙過,簡易去油,吃起來更健康無負擔。
國民健康署提醒對於所購買的食材可依每次食用量先分裝再儲存,每次取出需要量即可;調理前後和飯前要用肥皂清洗雙手;切勿烹煮過多,如有剩菜請分裝密封,放入冷藏或冷凍,避免細菌滋生,並盡快食用完畢。防疫期間在家吃,也要注意食品衛生與安全,才能吃得健康,提升免疫力!
